Starlink + camera, quelle infrastructure choisir

Bonjour,

J’envisage de passer chez Starlink (offre en ce moment à 40€/mois sans frais supplémentaires d’installation ou kit…) pour quitter enfin l’ADSL 2Mbits que j’ai depuis plus de 20ans…

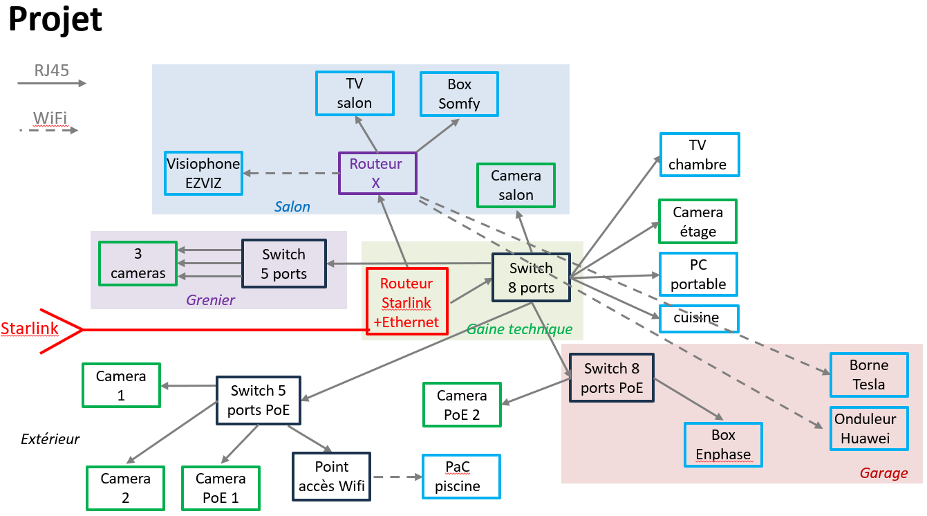
Voici mon infrastructure actuelle:

J’ai des switchs un peu partout qui utilisent les cables RJ45 passés un peu partout lors de la renovation de la maison.
J’ai un routeur 4G uniquement pour regarder la TV dans le salon et le visiophone
J’ai créé des points d’accès WiFi juste pour ce qui n’est pas connectable en RJ45. Ayant des enfants (<8ans) le but était de minimiser l’usage du WiFi si possible.

Voici l’infrastructure que je projette avec Starlink:

J’ai compris que Starlink ne proposait pas d’IP publique grace aux différents sujets du forum et particulièrement le retour de @ngrataloup :

Concernant Jeedom je pense que c’est bon car j’utilise déjà les DNS de jeedom mais ce qui me freine pour le moment c’est l’accès à mes caméras de l’exterieur…
J’ai cru lire qu’il fallait créer un serveur externe VPS qui ferait routeur vers mes caméras mais cela me dépasse malheureusement…
Dans l’idéal, j’aimerais monitorer/gerer le seul point d’entrée qui rentre chez moi (exterieur → mon reseau local) et ainsi augmenter la sécurité de mon installation

Avez-vous des solutions simples à me proposer autant pour les caméras que pour mon infrastructure svp ?

D’avance merci pour vos propositions.

PS: si quelqu’un maitrise le sujet et est dispo dans le 13, on peut en discuter :wink: .

Salut

Tout dépend de ce que tu veux faire exactement, enfin ce que tu entends par l’accès aux caméras de l’extérieur.

Car si tu utilises le plugin camera de jeedom tu peux les visualiser de l’extérieur : tu te connectes a jeedom et jeedom se connecte a la caméra.

Tu peux ne pas avoir accès a toutes les fonctionnalités avancées de ta camera mais pour ce qui est de la visualisation ca va fonctionne

Oui effectivement via jeedom c’est possible mais pas le plus pratique.

Je les regarde/contrôle sur l’application camhi et madame aussi… le but serait de garder cela.

Merci

Il faut que tu utilises un serveur qui est derrière une ip public, pas d’autres solutions.
Chez moi, c’est une maison secondaire, ma principale a la FO => vpn wireguard initié côté starlink
Mais tu peux aussi passer par un opérateur wireguard ou un serveur chez OVH ou autres
( Tu reproduit le principe du DNS jeedom, mais sans limiter au https de jeedom)
Norbert

Tu prends une offre Starlink « Pro » qui offre une IP publique routable (mais dynamique).
Ok, c’est plus cher avec des quota mais peut être mieux que du 2Mb ADSL …

Ou tu prend pas starlink (ou n’importe quel autre offre d’internet par méga constellation de satellite) qui est une aberration écologique.

J’aimerais bien, je te rassurre mais pas d’autres choix pour le moment… :frowning:

Bonjour,
si tu peux patienter quelques semaines, Amazon va proposer son service par satellite début 2026 qui sera, selon les premier tests, avec un débit proche du Gbit pour un cout identique. Reste à savoir si ip publique/fixe ?
Par contre coté SAV Starlink j’ai eu le mois dernier mon antenne Gen2 HS (et hors garantie) elle m’a été immédiatement remplacée gratis par Starlink avec un équipement Gen3 neuf livré en 3 jours… Avec leurs excuses pour un équipement Starlink défaillant …

Service après vente de starlink top effectivement ! J’ai récemment demandé à ce qu’on me supprime les frais de location de l’antenne… fait en 2 jours, passage de 50€ à 40€, et là, je viens de demander à passer en abonnement lite (40€ à 30€) en attente de leur retour.

Pour amazon leo, il y a beaucoup d’incertitudes sur les offres commerciales et les délais pour l’intant (toute notion d’offres abordables . A priori, il y aura 3 offres, nano (100Mbits), pro (400) et ultra (1Gbits)

C’est un argument qu’il serait intéressant de développer ! :thinking:
Peut être pourrait-on proposer à notre ami @Emlivyo de déménager …

Bonjour,
Tu ne parles pas de tes caméras, donc je ne sais pas quelles marques tu as, ou si tu as un enregistreur…?

Si tu souhaites tout revoir, ne pas oublier que les grandes marques, mais aussi des plus abordablent (et que je trouve perso vraiment au top) comme Réolink offrent des applications sur mobile / ordi qui fait que tu as un acces à toute tes caméras sans rien faire du tout (meme pas ouvrir un port ou je ne sais quoi sur ton routeur) il applique la technique de Jeedom pour cela → c’est donc top sécurisé (si on met de coté que l’entreprise à techniquement acces au vidéo. Mais bon, je me méfie moins d’elle que des entreprises qui suivent tout se que l’on fait sur internet… surtout que perso mes caméras sont allumé quand je suis pas là, ou quand je dors. Et il n’y en a pas d’installées dans les chambres :rofl:).

Si tu n’as pas encore d’enregistreur et que souhaite en avoir un, alors le plus simple est de prendre un NAS Synology et d’installer Tailscale (il y a une application pour cela, ça se fait super rapidement).
Ensuite tu as une application mobile (ordi), il suffit de cocher « connecté » et tu te retouves sur ton réseau local avec l’acces au NAS + caméras, imprimantes, ordi, etc… (enfin tout ce que tu auras autorisé)
C’est du Mesh VPN, donc idem aucun port à ouvrir, pas d’URL perso à avoir et autre redirection d’adresse, top casse pied (à faire et à maintenir…).
Avant ça n’existait pas, c’est normale que beaucoup de techniques ceux soient développées pour faire ce genre de choses.
Maintenant, le Mesh VPN existe belle et bien (Nord VPN et d’autres en fond également mais pas aussi ouvert), et j’ai du mal à comprendre que l’on puisse faire autrement quand on est pas ultra connaisseur… (simplicité, robustesse, débits proche de la 4G -de 40 à 100 Mbps-, sécurité… que demander de plus)
j’en ai parlé ici :

Bonne découverte !

PS : quand tu est loin de chez toi, Netflix pense que tu est chez toi (tu peux faire que tout ton trafic -ordi / téléphone- internet ressorte de chez toi). C’est l’option préférée de ma soeur :slight_smile:

1 « J'aime »

Rien d’avéré pour l’instant (pas assez de recul bien entendu) mais le principe de précaution voudrait qu’on essayes au maximum de s’en passer avant de foncer tête baissée dans le truc.
Une vidéo qui explique bien le risque potentiel.

La « suite » si on peut dire, sur la même chaine.

C’est nos usages qu’il faut revoir, impact d’une vidéo de 26min vue 180000 fois, entre 5 et 20t eqCO2 (la première vidéo). ce ne sont pas les fusées qui détruisent la planète. ce sont les vidéos netflix et les réseaux sociaux, croisières, écran 85’'; téléphones changés tous les 2ans, batteries de stockage solaire dont l’intérêt écologique est de plus en plus remis en question en France … que nous, peuples civilisés, continuons de consommer, et se disant que peut-être que ceux qui n’ont pas accès à ca n’en ont pas besoin (je parle des pays moins développés, mais aussi des personnes en zone blanche).
Les réseaux représentent 4% de l’impact eqCO2 du numérique, 46% pour les terminaux (fabrication + usage), 50% pour le calcul et le stockage (datacenter), chiffres ADEME 2025. A noter que l’ADEME est en train d’intégrer justement les constellations satellitaires (entre autre) dans les calculs. Actualisation des chiffres de l'impact du numérique en France - Numérique écoresponsable

Je n’irai pas plus loin dans les échanges, et je ne souhaite pas que mon discours soit vu comme étant un pro starlink, j’ai une antenne pour une maison secondaire en zone blanche, et je basculerai vers une autre solution dès qu’on me la proposera. Mais je pense qu’il faut d’abord se questionner sur nos usage plutôt que d’enfoncer des portes ouvertes en continuant de faire ce qu’on fait

1 « J'aime »

Merci à tous pour vos réponses !

@MaGoo , starlink pro trop cher et j’aimerais profiter de tester starlink (si j’y vais) pour me lancer un peu plus dans les serveurs web etc…

@Kerdale , a voir effectivement mais si starlink n’est pas trop compliqué il y a du recul et c’est assez fiable à priori.

@Henri , le pb de mes caméras est que j’ai plusieurs marques différentes et que je ne souhaite pas passer par leur cloud. Par contre oui, j’aimerais bien me lancer dans un NAS par ex pour pouvoir enregistrer mes caméras plutot que carte SD (ou NVR). Avec tailscale, je controle ma PaC piscine à distance, ca serait encore possible ?

@ngrataloup , merci, je pense que cela correspond à ce que j’envisage mais malheureusement pour le moment, je ne sais pas trop par ou commencer… Y a t-il quelque chose à installer ? « Juste » un VPN à acheter (je me sers de windscribe de temps en temps :slight_smile: ) ? si j’ai un serveur chez OVH, je vais devoir reparametrer mes caméras pour changer le chemin d’accès ? Beaucoup de questions au début mais ca ira de mieux en mieux après (enfin j’espère :wink: ).

Dans l’idée, je pensais « simplement » essayer de remplacer ADSL + box SFR par Starlink + VPS/VPN ?

Merci

C’est à peu près ça. Te faut un VPN qui est capable de faire du port forwarding pour que tu puisses rediriger le flux qui lui arrive dessus vers des serveurs internes jeedom ou tes caméras.
Plusieurs solutions. Soit tu maîtrises le trucs et tu te montes ce type de serveur côté OVH, soit tu utilises un opérateur qui le fait déjà comme azireVPN.
Je te conseille de désactiver le routeur starlink et d’acquérir un routeur glinet type mt6000 pour faire cela. Wireguard après installer sur Open WRT et pre-configurer pour azireVPN.
Pour plus de facilité de gestion, tu installes après ton routeur Ngnix proxy manager, ça te permettra avec des alias DLS publics de rooter jeedom.mondomaine.com vers jeedom et webcam.mindomaine.com vers ta webcam.
Pour résumer : starlink ==> routeur/vpn wireguard ==> npm ==> jeedom

Côté VPN, je ne peux que te conseiller wireguard qui est beaucoup plus performant et simple que d’autres VPN type OpenVPN

Norbert

Je l’utilise depuis 2011 et c’est fiable (et ça s’améliore avec le temps, même si je dispose d’un kit première génération).
J’en installe de temps en temps sur des sites isolés et les nouvelles versions sont pas mal.
C’est très simple à installer, le plus compliqué, c’est le passage du câble.
Après, c’est plus cher, surtout avec une @IP publique …

1 « J'aime »

Frigate répondra parfaitement à ton besoin ! !

Merci Norbert pour tes retours.

Concernant Frigate, je suis les sujets du forum et cela semble bien correspondre à ce que je recherche mais mon mini PC ne sera peut etre pas assez puissant pour gerer cela.
Pour starlink, je comprends l’idée mais cela me parait trop complexe pour le moment et lourd à mettre en place (je n’ai malheureusement pas trop de temps à y consacrer) d’ou la demande pour obtenir de l’aide (pro par ex) pour la mise en place.

Merci

1 « J'aime »

Pour frigate de, la puissance cpu n’est pas énorme (si bien paramétré). Il faut surtout investir dans une clé coral (80€) pour ce qui est analyse d’images. Mais ça reste un investissement en temps, comme l’Infra avec starlink.

Norbert

1 « J'aime »

Bonjour,

Il me semblais que Nordnet - Neosat proposait une IP publique ?