Commutateur de puissance controlé via jeedom

Bonjour,

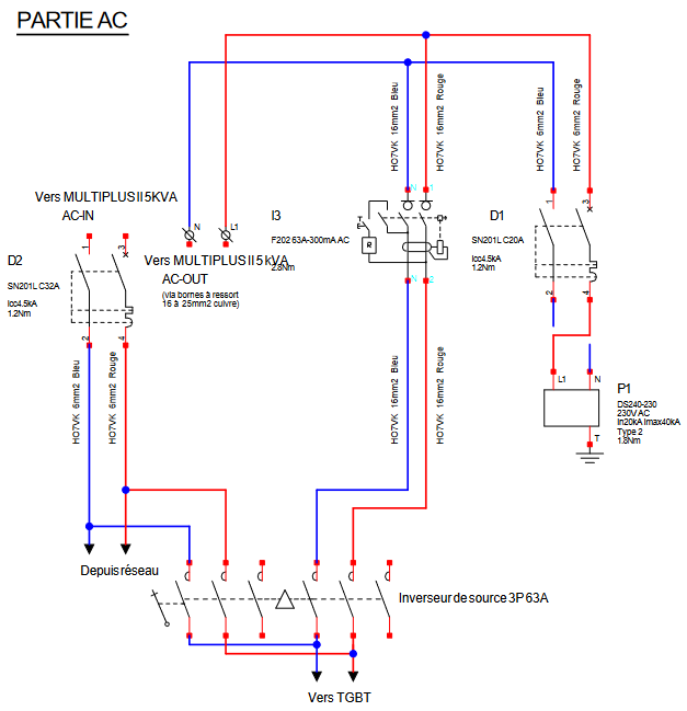
Pour optimiser encore plus mon installation électrique et ne plus avoir à aller au tableau électrique, je cherche à domotiser le commutateur principal de l’installation solaire. Ils sélectionne en amont le réseau ou les ENR pour alimenter la maison.

J’avais pensé à du Shelly Pro, mais lequel? Le 4 PM?
Connaissez vous tel commutateur pilotable sans LCD?


Fais une recherche avec « routeur solaire », j’ai vu passé plusieurs sujets déjà et j’ai l’impression que ça peut correspondre à ce que tu cherches.

Non, ça ne collera pas. Le routeur est là pour utiliser le surplus de production vers un réseau / appareil secondaire (souvant le ballon d’eau chaude en modulant la puissance sur la résistance).
Je pourrais passer par un DIY type F1ATB en remplaçant le triac par des relais mais je préfère trouver une solution toute prête, par gain de temps car le F1ATB est plus pour un fonctionnement après l’onduleur, qu’avant.

Ok au temps pour moi, je connais pas bien le sujet donc je pensais qu’un routeur était un commutateur amélioré qui pouvait fonctionner dans les 2 sens.

Hello,

Alors n’y pense même pas, tu as un 63A en tête.

Il te faudra passer par 2 contacteurs de puissance en 63A et la tu pourra piloter par la bobine avec un shelly 1 ou autre

Genre ça ? 340€…

En fait, ce dont j’ai besoin s’appelle un inverseur de puissance 3P 63A commandé (*piloté à distance). Du matos industriel au final.
Je vais me renseigner chez mon magasin préféré d’élec mais j’ai peur que cela soit prohibitif.