Bonjour à tous,
j’utilise un RPI avec volumio, afin de diffuser la radio dans ma salle de bains…j’ai utilisé le plugin script afin de commander volumio depuis jeedom. En revanche, j’aimerai avoir un affichage de la radio que j’écoute sur mon design, et là je bloque, car lorsque j’utilise la requête http « getState » de volumio, l’affiche me renvoie toutes les données, et je ne sais pas comment gérer cela…Merci pour vos conseils !!!
Fred
Bonjour, je ne sais pas si vous avez trouvé la solution depuis Avril.
Sinon, pour savoir comment récupérer une information précise contenue dans une réponse Json, il suffit dans le plugin script, de créer « une commande script » et de la configurer de cette façon :
- Type script => « JSON »
- Type => « Info » et en dessous « Autre » (car dans votre cas c’est du texte sinon mettre « Binaire » dans le cas où c’est « 0/1 » ou « Numérique » si c’est un chiffre)
- URL du fichier JSON => « http://Adress.IP.de.Volumio/api/v1/getState »
- Requête => « albumart » (l’élément du JSON que vous voulez récupérer)
J’ai également fait un projet similaire chez moi pour faire le radio-réveil de ma chambre (RPi 3B + Hifiberry Amp2 + Ecran LCD tactile + BP + LED).
Mon radio-réveil :
Dans un 1er temps, j’utilisais comme vous des requêtes HTTP mais le principal inconvénient est que les infos reçues par Jeedom ne sont pas toujours rafraichies (surement lié au problème de cache).
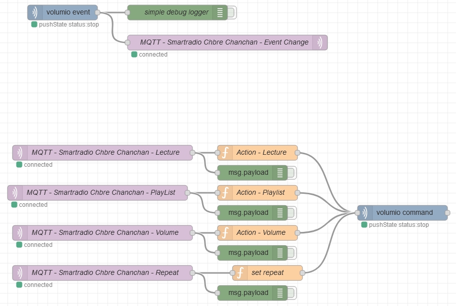
Finalement, j’ai réussi à intégrer Volumio à Jeedom via Node-Red et le protocole MQTT (qui a l’avantage d’avoir une remontée en temps réel et sans avoir à faire de « refresh » dans les scénarios).
Node-Red est installé sur le NUC où tourne Jeedom et j’ai utilisé le plugin « jMQTT » de Jeedom.
Virtuels :
Flow de Node-Red :
Je ne sais pas ce qu’il vaut en radio. Mais en réveil, il a l’air assez redoutable
.
Bonjour,
J’ai trouvé le plugin suivant; Bitbucket
mais je n’ai pas encore tenté de l’installé. Sinon je vais surement utiliser des requêtes http, ça semble répondre à mes besoins.
Bonjour,
merci pour la réponse !!! j’ai effectivement « bidouillé » et trouvé la solution afin de n’obtenir qu’une info…En tout cas super réalisation ce radio réveil, bravo !!!
bonjour, Chanchan_BHZ
je ne connaissais pas node red, mais ça m’a l’air passionnant !!! merci pour cette découverte !
Fred
Hello, pourrais-tu éventuellement expliquer comment tu as configuré tout ça ? Node-Red inclus, merci 




