Bonjour,
J’ai fait ce montage :

Au début j’avais connecté la borne VCC du relai au 5V, le relai collait directement, j’avais beau passer la borne à LOW ou HIGH cela ne changeait rien.
On fouillant sur des forum, j’ai lu qu’il fallait connecter la borne VCC du relai au 3.3V, ce que j’ai fait.
Le relai colle direct mais si je passe la borne à HIGH le relai passe au repos.
Quand la borne est à LOW (0) il y a 0V, lorsqu’elle est à HIGH (1) il y a 3.3V
Du coup le relai est au repos lorsqu’il y a du 3.3V sur sa borne d’excitation et il colle lorsqu’il y a 0V.
Pas logique, est-ce quelqu’un peut m’expliquer cela ?
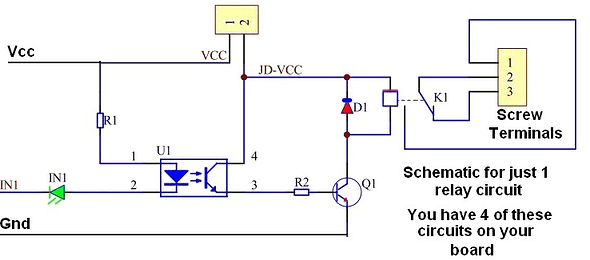
l’explication est certainement dans le schéma de ta carte relais.
qui est (peut être) similaire a ce que l’on trouve généralement.
si c’est le même schéma que celui-ci, tu constates que le relais n’est pas alimenté directement par la sortie du nodemcu (le gpio ne délivre pas assez de courant) tu as un transistor Q1 qui lui est géré par un optocoupleur U1 c’est la diode de l’optocoupleur que tu alimentes directement par le gpio IN1.
pour allimenter cette diode, il faut un + sur son anode (présent par R1) et un - (0) sur sa cathode (IN1).
sinon, ce type de relais est prévu pour du 5V, si tu as le jumper (1/2 sur le schéma) tu peux dissocier le VCC pour le relais (5v) et le VCC pour U1 (3.3v) …c’est mieux parce qu’un relais ça consomme pas mal et que l’alim 3.3v n’est pas vraiment prévu pour (même si ça fonctionne).
Merci pour toutes ces explications @rol-rider.
Ma carte mono relai n’a pas le jumper 1/2, par contre j’ai une carte 4 relais qui l’a et si j’ai bien compris tes explications, si je veux du 5v sur VCC du relai et du 3.3 sur le VCC de U1 qu’est-ce qu’il faut faire ?
Sinon pour information je ne rencontre pas le souci avec un arduino, sortie à low le relai est au repos et high il colle.
ta carte est peut être différente ! tu as des cartes avec en entrée des optocoupleurs (comme sur mon schéma) ou parfois ce sont des transistors en entrée…mets une photo !
Autrement:
si le jumper est présent entre 1 et 2
le + relais (JD-VCC) se trouve être alimenté par le VCC de l’autre barrette.
ça ne pose pas de problème si tu es sur arduino qui est aussi alimenté en 5v.
si tu retires le jumper, les deux VCC sont séparé.
tu branches le VCC3.3v sur la grande barrette (à coté des in1/in2…)
et
tu branches le VCC5v sur la borne 2 (du schéma) JD-VCC.
la masse (gnd) est commune.